首页
>
行业咨询

于高考这场激烈角逐里,分数的重要性不言而喻,然而志愿填报这一环节也起着至关重要的作用。不少考生和家长都心存担忧:要是分数不具优势,究竟有哪些大学值得奋力一搏?有没有那种毕业后就能轻松就业的专业呢?不得不说,选对了专业,就等于为未来的就业筑牢了稳固根基。
今日就给大家安利8所大学里超“吃香”的专业,这些专业录取分数多数处于550分以上,最大的亮点便是就业前景十分广阔,不少学生大三时就被企业提前“锁定”。对于普通家庭来说,这类专业无疑是既实在又明智的选择。下面一起来瞧瞧——
华北电力大学 能源与动力工程(新能源方向) 华北电力大学的能源与动力工程(聚焦新能源领域)专业,就业率向来保持在接近100%的高水平,有着“通往电力央企的直通车”的美誉。不仅如此,国家电投、华能集团、宁德时代等行业领军企业每年都会针对该专业开展定向招聘活动;在新能源行业年增速突破40%的大环境下,该专业毕业生呈现出供不应求的态势。 在2025年国家电网首批招录工作中,华北电力大学表现极为突出,录用人数大幅领先,其中北京校区拟录用人数达774人,保定校区拟录用人数为601人,超越众多985高校。 关于华北电力大学 华北电力大学是教育部直属全国重点大学,国家“211工程”和“985工程优势学科创新平台”重点建设大学。2022年,学校顺利通过首轮“双一流”建设评估并进入第二轮建设高校名单,电气工程学科入选第二轮“双一流”建设学科。 学校目前有53个专业招收全日制本科生。拥有“电力系统及其自动化”“热能工程”2个国家级重点学科,“清洁能源学”北京市高精尖学科和25个省部级重点学科;电气工程、动力工程及工程热物理两个学科在第四、第五轮学科评估中均分列A档和A-档;“工程学”“计算机科学”“环境/生态学”“材料科学”“化学”“物理学”和“社会科学”7个学科进入ESI全球前1%行列,其中“工程学”学科进入全球前50强和前1‰行列;在ARWU、USNews、THE、QS国际4大排名中,4个学科进入全球前50位,10个学科进入全球前100位。 2025年山东录取情况:
青岛科技大学 高分子材料与工程(橡胶方向)
青岛科技大学的高分子材料与工程(橡胶方向)专业,全国约70%的轮胎企业高管源于此。学校与米其林、赛轮轮胎等企业合作紧密,学生从大三即进入实训阶段,实现连续两年全员就业,是名副其实的“专业即饭碗”。 学校在材料科学、化学等学科领域具有显著优势,多个学科进入全球ESI前1%,其深厚的行业积淀与学科支撑保障了专业与产业需求的无缝衔接。 关于青岛科技大学 青岛科技大学是一所以工为主,理、工、文、经、管、医、法、艺、教等学科协调发展、特色鲜明的多科性大学。学校是国家“111计划”立项建设单位、山东省“强特色”高水平大学,被教育部评估为“本科教学工作水平评估优秀高校”“全国毕业生就业创业双50强高校”,被社会赞誉为“中国橡胶工业的黄埔”。 学校学科特色鲜明,拥有8个博士学位授权点,5个博士后科研流动站,24个硕士一级学科,18个硕士专业学位类别。形成了以材料科学与工程、化学工程与技术、动力工程及工程热物理等为代表的多个优势特色学科群,其中化学、材料科学、工程学、环境科学与生态学、计算机科学、生物学与生物化学学科6个学科进入全球ESI学科排名前1%,其中化学学科进入全球ESI学科排名前1‰;1个学科入选山东省一流学科建设“811”项目,4个学科入选山东省重点建设的“一流学科”行列,2个学科入选山东省优势特色高水平学科。 2025年山东录取情况:
河南科技大学 机械设计制造及其自动化(轴承方向) 河南科技大学的机械设计制造及其自动化(轴承方向)是全国唯一开设轴承方向的本科专业。洛阳轴研所、SKF等国内外知名企业直接进校定点招聘,就业率居高不下。轴承作为高铁、航天、风电等高端装备的核心部件,其专业人才的需求持续旺盛,专业设置的独特性和不可替代性成就了其近乎百分之百的就业率。 关于河南科技大学 河南科技大学是全国深化创新创业教育改革示范高校、国家知识产权试点高校、国家级专业技术人员继续教育基地、教育部首批高等学校科技成果转化和技术转移基地、全国工程硕博士培养改革专项试点高校、河南省“双一流”创建重点高校和河南省重点建设的高水平综合性大学之一。现有10个一级学科学术博士学位授权点,3个博士专业学位授权点,7个博士后流动站;42个一级学科学术硕士学位授权点,31个硕士专业学位授权点。10个学科进入ESI全球前1%。材料科学与工程和机械工程两个学科入选教育部优先发展学科和河南省“双一流”创建学科。 2025年山东录取情况:
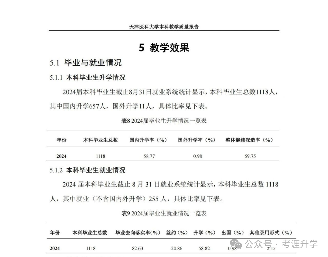
天津医科大学 医学影像技术 天津医科大学的医学影像技术专业,连续五年全员就业。这主要源于全国医学影像人才缺口超过30万,而每年相关毕业生仅约三万人。 学校与多家三甲医院及联影医疗等企业深度合作,学生在大四阶段即进入医院轮岗实习。人才供给与市场需求的巨大落差,保障了该专业学生的就业空间。 关于天津医科大学 学校前身天津医学院创建于1951年,是新中国成立后建立的第一所高等医学院校,著名内分泌学家、医学教育家朱宪彝教授为首任校长。1996年,学校成为天津市唯一的国家“211工程”重点建设市属院校,也是全国独立设置的医学院校中唯一一所“211工程”地方高校。2015年,成为天津市、国家卫健委和教育部共建高校。2017年、2022年连续两轮入选国家“双一流”建设高校。 学校是国家最早批准试办八年制的2所医学院校之一,也是首批试办七年制的15所院校之一。2022年,获批国家首批高水平公共卫生学院建设高校。现有国家级一流本科专业建设点15个,天津市一流本科专业建设点2个,国家级特色专业5个,国家级专业综合改革试点1个,天津市高校产教融合型品牌专业建设点2个、培育点2个,天津市普通高校新工科重点建设专业2个。 2025年山东录取情况:
西南交通大学 轨道交通类(车辆工程、铁道工程等) 西南交通大学的轨道交通类(车辆工程、铁道工程等)专业,依托中国高铁全球领先的行业背景,成为相关央企的重要人才基地。学生大多于大三进入中车、中铁等企业实习,部分班级甚至出现整班被“预订”的情况,就业率长期保持在95%以上。 国家战略与基础设施建设的持续推进,是维持该领域就业需求的核心动力。 关于西南交通大学 西南交通大学是教育部直属全国重点大学,国家首批“双一流”“211工程”“985工程优势学科创新平台”“2011协同创新计划”重点建设高校,设有研究生院。 学校办学特色鲜明,轨道交通学科群实力位居全国前列,已建立起世界轨道交通领域最完备的学科专业体系、人才培养体系和科研创新体系。现设有34个学院(中心)等二级办学单位,拥有交通运输工程、机械工程2个一级学科国家重点学科,车辆工程、桥梁与隧道工程等10个二级学科国家重点学科,20个一级学科博士学位授权点,5个博士专业学位授权类别,43个一级学科硕士学位授权点,25个硕士专业学位授权类别,17个博士后科研流动站。 2025年山东录取情况:
上海海关学院 海关管理
上海海关学院的海关管理专业,全国仅两所高校开设,每年毕业生约四百人。超过70%的毕业生通过国家公务员考试进入海关系统,相较于其他岗位,考编竞争压力显著偏低。专业的独特性和招录渠道的针对性,构成了其高就业率的制度保障。 关于上海海关学院 上海海关学院是海关总署唯一直属的全日制本科高等学校。2019年,海关总署与上海市共建上海海关学院,同年,学校获批1个国家级一流本科专业建设点和1个省级一流本科专业建设点。2021年,学校获批国际商务、翻译硕士2个专业学位授权点。2022年,学校顺利纳入上海市博士授予单位培育建设名单以及上海市博士后流动站建设筹备单位名单。2023年,学校“锻造国门卫士创建中国特色一流海关本科教育的探索与实践”获得高等教育(本科)国家级教学成果奖二等奖,实现了办学历史上国家级奖项零的突破。2024年,获批国家安全学一级学科硕士学位点和数字经济专业学位点。 2025年山东录取情况:
